Payment for the manual topping up of the Balance
Particular aspects of the Payment for the manual topping up of the Balance
- The Payment can be created regardless of the payment model.
- It is not related to the specific Order, Service, or Resource.
- It cannot be paid from the Account balance.
The Payment is created manually by a Customer or Manager at any time and for any amount. The Payment can be canceled or completed at any time.
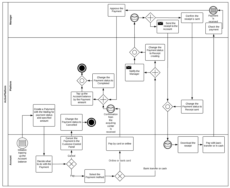
Payment for manual topping up of the Balance life cycle
The following diagram represents the Payment for Manual Balance topping up life cycle. For information about the notation, see https://en.wikipedia.org/wiki/BPMN.
