Payment for rendered Services
Payments for rendered Services are created only for Subscriptions within the Postpay charging model.
Particular aspects of the Payment for rendered Services
- It cannot be canceled.
- It cannot be joined with other Payment in the Customer Control Panel (see Join payments).
- It is linked to an Invoice for the Postpay charging model (see Viewing details of the Invoice for the Postpay charging model).
- It has the Payment expiration period.
- It can have the Expired status. When a Payment gets this status, all the Subscriptions that are linked to the same Invoice get the Blocked status (see Blocking a postpaid Subscription).
- It can be paid from the Account balance.
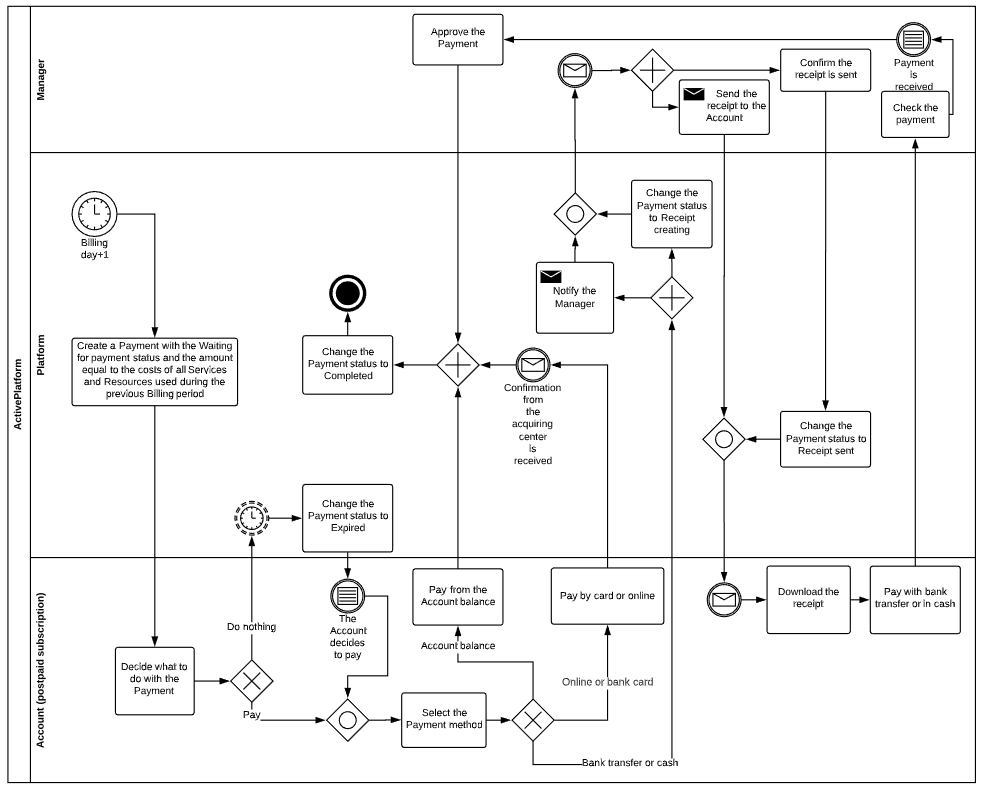
The Payment is created automatically along with the Invoice closure after the end of the Subscriptions Billing period on the second day of the next Billing period. The Payment amount is equal to the sum of the costs of all rendered Services and Resources in the previous Billing period.
If an Account has not completed the Payment within the Payment expiration period (see Creating an Account Class), then the Payment receives the Expired status.
An Account can complete the Payment both in the Waiting for payment and in the Expired statuses.
Payment for Balance topping up to pay for rendered Services life cycle
The following diagram represents the Payment for rendered Services life cycle. For information about the notation, see https://en.wikipedia.org/wiki/BPMN.
