Платеж для расчета за оказанные Услуги

Платеж для расчета за оказанные Услуги формируется только при работе Клиента по Постоплате.

Особенности Платежа для расчета за оказанные Услуги

Платеж формируется автоматически при закрытии Акта после окончания Финансовых периодов Подписок на следующий день после ближайшего Финансового дня. Сумма Платежа равна стоимости всех Услуг и их Ресурсов, предоставленных Клиенту за прошедший Финансовый период.

Если Клиент не закрывает Платеж в течение Периода отсрочки Платежа (см. Создание Правила обслуживания), то Платеж получает статус Просрочен

Клиент может закрыть Платеж как в статусе Ожидает оплаты, так и в статусе Просрочен.

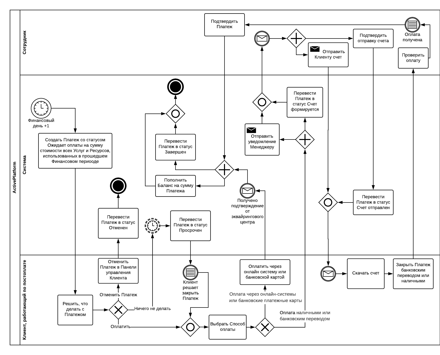
Жизненный цикл Платежа для расчета за оказанные Услуги

Жизненный цикл Платежа для расчета за оказанные Услуги показан на схеме. Информацию о нотации схемы можно найти здесь https://ru.wikipedia.org/wiki/BPMN.