Платеж за оказанные услуги
Платеж за оказанные услуги формируется только для подписок по Постоплате.
Особенности платежа за оказанные услуги
- Связан с актом по модели Постоплата (см. Просмотр акта для модели Постоплата).
- Не может быть отменен (кроме случая, когда используется внешнее управление актами по модели Постоплата — см. Управление актами по модели Постоплата сторонней ERP-системой).
- Имеет период отсрочки.
- Имеет дополнительный статус Просрочен, при переходе в который блокирует подписки, связанные с актом (см. Блокировка подписок в модели Постоплата).
- Не может быть объединен с другим платежом в Панели управления Клиента (см. Join payments).
- Может быть оплачен с баланса клиента.
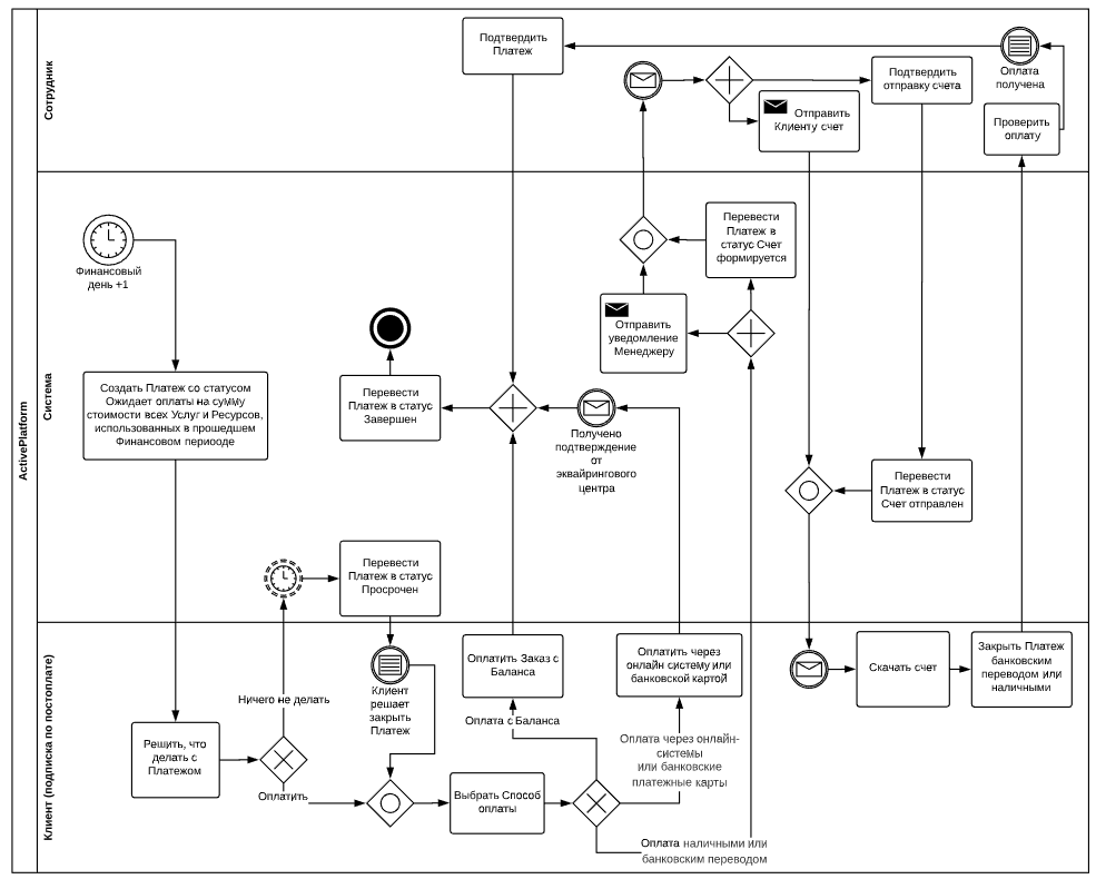
Платеж формируется автоматически при закрытии акта после окончания финансовых периодов подписок на следующий день после ближайшего финансового дня. Сумма платежа равна стоимости всех услуг и их ресурсов, предоставленных клиенту за прошедший финансовый период. Если клиент не оплачивает платеж в течение периода отсрочки (см. Создание правила обслуживания), то платеж переходит из статуса Ожидает оплаты в статус Просрочен. Клиент может оплачивать платежи как в статусе Ожидает оплаты, так и в статусе Просрочен.
Жизненный цикл платежа за оказанные услуги
Жизненный цикл платежа за оказанные услуги показан на схеме. Информацию о нотации схемы можно найти здесь: https://ru.wikipedia.org/wiki/BPMN.
